- 使用指南
- /
自适应 MFA
- /
- Authing CAMFA 概述
¶ Authing CAMFA 概述
¶ 什么是持续自适应 MFA?
持续自适应 MFA(Continuous Adaptive Multi-Factor Authentication,CAMFA) 是一种安全身份验证方法,它结合了多个身份验证因素(如密码、生物识别、硬件令牌等),并在用户的访问生命周期过程中,使用行为风险评估技术对用户的关键行为进行持续地实时动态评估,当触发风险时会通过调用 MFA 认证对用户当前状态进行确认,从而提高账号的安全性,更好地保护业务系统内的数据与资源安全。
¶ 持续自适应 MFA 的典型应用场景
- 你希望用户在他们经常登录的地理位置(国家/城市)无需触发 MFA,正常完成认证即可。但是当他们的账号在非常用地进行登录时,需要额外完成一次 MFA 才可以登录。
- 你希望企业成员在内网环境访问你的应用时,无需触发 MFA,正常完成认证即可。但是当他们在外网环境访问应用时需要额外完成一次 MFA 才可以登录。
- 你希望企业内用户在登录企业内部的应用时,可以根据组织、角色等不同属性触发不同的 MFA,例如财务部门的成员登录时需要进行手机号短信验证,人事部门的成员登录时需要进行 OTP 验证。
- 你希望用户在访问你的应用时,如果某个 IP 在短时间内连续登录多个应用或者连续登录失败,那么这个 IP 需要做一次 MFA 验证才能继续登录
总之,持续自适应 MFA 适用于你的应用希望能够通过持续监测用户行为,根据用户行为风险有针对性的进行 MFA 验证的相关场景。
¶ Authing 持续自适应 MFA 的核心特点
Authing 持续自适应 MFA,依托于 Authing 身份自动化的编排能力,基于事件驱动的方式,能够基于用户属性、用户实行行为特征灵活编排安全策略,持续监测用户访问过程中的风险,设置触发多种 MFA。在确保用户体验的同时,有效提升认证与资源访问场景的安全性。

Authing 持续自适应 MFA 具备以下特性:
- 多种接入使用方式:你可以通过多种方式为你的应用接入 Authing 持续自适应认证的能力。目前支持通过 Authing Guard/Authing 应用网关/Authing MFA 组件的方式为你的应用提供持续自适应 MFA 能力
- 多源行为数据上报:持续自适应 MFA 可以接入多种场景和多个应用系统的用户行为数据,包括设备特征、网络环境、行为类型等等,如果你是基于 Authing MFA 组件接入还可以完全自定义用户行为数据
- 可视化编排安全策略:你可以通过工作流可视化地灵活编排不同应用的 MFA 安全策略,策略可以基于多种用户属性、行为特征、风控指标进行编排,支持多个策略分支,不同策略触发不同的 MFA
- 多种 MFA 验证方式:Authing 持续自适应认证支持多种认证方式,包括手机号短信验证/电子邮箱验证/OTP 验证/人脸识别验证
- 开发者友好:提供 SDK 与开放接口,助力开发者快速调用相关能力。
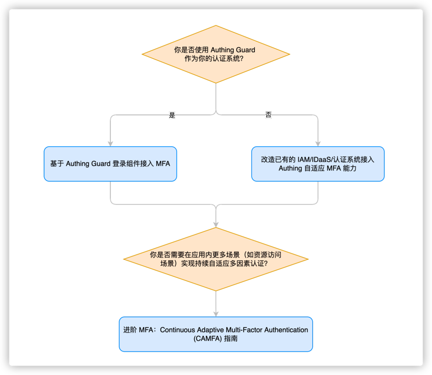
¶ 如何接入 Authing CAMFA?

目前 Authing CAMFA 功能仅面向内测客户开放,如需获取内测资格可以联系你的商务顾问或者在线联系我们